
《真三国无双7 完全版》是一款令人热血沸腾的三国题材动作战争游戏。它拥有精美的游戏画面,场景丰富多样,打斗对决更是精彩纷呈。在这款游戏里,玩家能够真切感受到战争带来的畅爽体验,可以操控自己的武将在敌军中冲锋陷阵,突破重重围困,斩下敌方大将的首级。喜爱此类游戏的朋友,快来尝试一下吧!
《真·三国无双7》会纳入全新的故事剧本、武将以及事件,旨在以与前作不同且更为深入的视角来刻画三国时代的故事。在这款游戏中,乐进、李典等更多新武将将会亮相,包括赵云、夏侯惇等系列标志性角色在内,多达77名武将都将在本作中登场。能让武将在特定时间内能力迅速提升的“觉醒”系统也会登场,同时还将追加全新的无双乱舞动作,玩家可借此享受更为刺激的游戏体验。

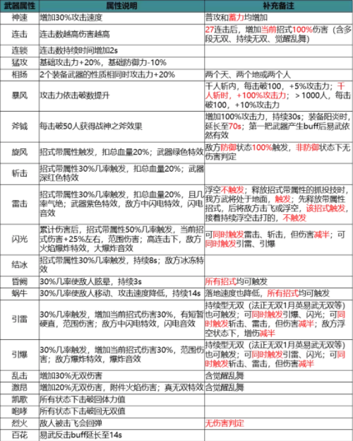
当前我自己的配搭为:旋风、斩、神速、连击、治愈、诱爆 。想问问相杨、猛攻、连击这三个属性里,哪个属性的攻击增幅效果最佳?
回答:武器属性,以10级为准。其中旋风,斩击,雷击,冰结,火炎,病毒,闪光,C技才可以发动,其他属性无限制。
技能搭配就看个人偏好防御还是攻击向,修罗下不用旋风属性玩秒杀,打法还是多样的。
走稳妥路线的,铁壁,凯歌,治愈,荆棘或裂帛雷花,加无双的带上,随时保证安全。输出靠无双,觉醒和属性攻击为主,慢点,但过关很稳。
猛攻路线的,猛攻,激昂,乱击,诱雷,加无双,觉醒的都带。荆棘之类还是带一个,防止万一。
无双,觉醒流的,就带加无双和觉醒的4个技能,加个激昂,乱击之类就够了。
易武反击,连续觉醒路线的。推荐神速,方円,猛攻,乱击,激昂,配荆棘裂帛之类避免意外。凯歌不带也行,反正每场都有觉醒护身的,后发制人。
副武器选九节鞭易武攻击吸血的话,则加防御的,凯歌治愈,荆棘,裂帛等技能皆可以不带。保持满血作战,连续挨打也能自动加满无双,可以反击逃出了。反正九节鞭一吸即满血。
猛攻,加攻减防,加了约20%,追求攻击的话,效果不错,减防也不少,要注意。
相杨,相坚,同类武器加了约20%攻防,最好两把武器都有这两个技能。绝非鸡肋技能,只是需要技巧使用,高难度下,配合方圓(可以防御后方攻击),对敌将劣势时,先防御,待敌将蓄力攻击或暴风连击时,发动易武反击可以瞬间觉醒全满,并加攻防2倍5秒。此时爆觉醒清场效果很好。
乱击,加大无双威力,效果很好。
连击,加大连击威力,毕竟这次的暴风连击和觉醒乱舞都是高连击加高伤害的,这个算实用。

1.武器性质
武器分为天、地、人三种相性,相互克制,机制同石头剪刀布。
我方武器克制敌方武器,敌方头上带水晶,我方可对敌方打出旋风连击。
敌方武器克制我方武器,敌方头上带感叹号,敌方伤害增加30%,免疫连续击打硬直(高难度副本感叹号攻击欲望很强烈)。敌方可对我方打出旋风连击(高难度副本下大众脸可以秒你),我方可对敌方打出易武反击
2.常用武器属性详解

补充说明:
(1)攻击力加成类属性同时存在,为相乘
(2)乱击和激昂同时存在,为相加
(3)C技带多段属性,武器上的属性触发伤害为多次判定。以曹丕C6为例,近身全中三段属性,武器带旋风,敌方防御,扣血为60%(三段属性不易全命中,常见40%)
(4)数据均为该属性10级时(激昂、斧钺不可升级)
3.武器锻造
将星模式将武器店升满,就会有出现强化锻造和特殊锻造的功能
打开方式:自由模式-武将设定-武器相关机能/将星模式-武器店
强化锻造:能将武器属性的等级提升(比如神速lv.1提升至神速lv.10)
两把白板武器有几率锻造出稀有属性(斧钺、暴风),白板武器可以从故事模式-天堂难度-武器店里买,保存,退出,强化锻造(可买完一次反复循环) 特殊锻造:(1)可以将一把武器的属性转移并集中到另一把武器上(秘武)
(2)提升武器攻击力,最多提升10
(3)改变武器天地人性质
曹操 关卡:荆州平定战
曹操:6分钟内击破吕蒙和陆逊。
从右路往左下杀到中央,关索会跳下来让玩家杀
这时右下方吴军出现,并架好桥要突袭本阵,玩家回杀就行没难度。
夏侯惇 关卡:荆州平定战
夏侯惇:九分钟内击败关平关索关兴。 (感谢simon0412 大大纠正 惇 )
一开始和曹老板一样的打法,从右上往左下打到中央广场,关索跳下来击破他
这时东吴援军赶到回右边击破保本阵,再回到中央爬上梯子,关平就在上面打败他后。
接下来玩家可以到,处清武将不久会出现关兴出现的讯息人出现在左上方打倒他后秘武。
郭嘉 关卡:定军山救出战
郭嘉:传令发现弩炮部队后3分钟内击破张苞。
首先先把定军山本阵附近的敌人全部打败之后走地图右边的道路,
传令出来后到中央高台去击破张苞。
曹丕 关卡:官渡决战
曹丕:10分钟内击破甄姬。
首先先将南寨附近的敌人清一清,走左边路线跟着流程走
找到乌巢压制后不久,甄姬就会主动出击打玩家。
夏侯渊 关卡:梓潼之战
夏侯渊:黄忠弓箭齐射事件后5分钟内击破严颜和黄忠。
一开始将本阵附近敌将清光,接着去地图左边偷袭兵粮库将兵粮库里的张苞击破后
引发黄忠齐射事件,接着从兵粮库另外一个门出去把严颜和黄忠击破。
魏国
在都城随心所欲施暴政的董卓。
曹操为了排除这野兽,实行了暗杀计划。
可是计划马上暴露,曹操的刃还没刺到董卓就已结束。
乱世持有力量者方能得胜。
为了得到力量,得到自己的时代,
这是曹操霸道的开端。
曹操向霸道迈进。
在虎牢关煽动诸侯,击破董卓。期间乐进、李典等将士成为属下。
之后,得到青州兵、获得力量的曹操,对皇帝进行了保护。以武力与权威压制中原,与旧友袁绍对决。
在名军师贾诩、郭嘉的活跃下,曹操在官渡的激斗中大胜。
此后,在白狼山歼灭袁家,终于完成华北统一。
吴国
祖先是兵法家·孙子的孙家。
其领导孙坚,偶然得到统治天下者的证明“传国玉玺”。
被渴求玉玺的群雄们的野心卷入,孙坚前往讨伐刘表。孙策、孙权、孙尚香等子女们的身姿也同在身边。
与可靠的子女们一起,孙坚打倒刘表。
之后……当大家沸腾在胜利时,瞄准孙坚的命运之箭已经放出……。
江东之虎的魂得到了继承。
从孙坚那继承家业的孙策,制压吴郡,得到大本营。但是有人阻止了他的雄飞,他的志向被弟弟·孙权继承。
孙权巩固孙吴的地盘,在赤壁迎击曹操的大军。这一战凭借周瑜、鲁肃等的智勇,以大胜利闭幕。
此后,孙权一面在荆州与关羽对峙,一面与蜀同盟。为了推进与魏之间的战线,亲自前往合肥。
蜀国
时为乱世。
刘备,以及同他结下义兄弟之契的豪杰·关羽跟张飞,这三人为了解救人民的痛苦,向战斗迈进。
敌人是太平道教祖·张角所率领的黄巾党。这个贼徒,是造成人民叹息流泪的祸首。
刘备在烦恼与伤痛中战斗,与张角对峙。
为了迎来光明的未来……。
刘备在混乱的世间流浪。
徐州、官渡、以及新野……。
在那里现身的徐庶,将刘备引导至稀世的军师诸葛亮之处。
诸葛亮对请求指导的刘备指示了名为“仁”的道路。此后看准目标的刘备,慢慢开始对此施加力量。
并且,经过多次战役,蜀终于逼近大国曹魏。
武圣·关羽,以及他的子女关索、关兴、关银屏,在樊城气焰高涨。
晋国
天下在三国鼎立之中,向着下一个时代迈进。
司马懿得知自己的好敌手·诸葛亮在五丈原身死。面对自己所认可之人才的死,司马懿开始考虑天下以及自己所选择的道路。
此时,公孙渊宣言自魏独立。
这是向着群雄割据态势倒退的妄动……。要断绝乱世的愚者,建立有才能者的新时代。作出这个决意的司马懿,亲自挺身而出。
对愚者的肃清仍在继续。
司马懿以及其妻·张春华、其子·司马师、司马昭,掌控了洛阳。司马懿立于魏国群臣的顶点。
继承其志的司马师,经历了铁笼山之战后,继续朝着大业迈进。然而,司马昭在追逐兄长的身姿同时,却无法看清自身。
以及,在司马昭身上追求王道的贾充。
在诸多想法相互交织之时,他们于许昌郊外遭到文钦的突然袭击。